Cohere Embeddings

Provides Bedrock Cohere Embedding model. Integrate generative AI capabilities into essential apps and workflows that improve business outcomes.

The AWS Bedrock Cohere Model Page and Amazon Bedrock User Guide contains detailed information on how to use the AWS hosted model.

Prerequisites

Refer to the Spring AI documentation on Amazon Bedrock for setting up API access.

Add Repositories and BOM

Spring AI artifacts are published in Maven Central and Spring Snapshot repositories. Refer to the Artifact Repositories section to add these repositories to your build system.

To help with dependency management, Spring AI provides a BOM (bill of materials) to ensure that a consistent version of Spring AI is used throughout the entire project. Refer to the Dependency Management section to add the Spring AI BOM to your build system.

Auto-configuration

There has been a significant change in the Spring AI auto-configuration, starter modules' artifact names. Please refer to the upgrade notes for more information.

Add the spring-ai-starter-model-bedrock dependency to your project’s Maven pom.xml file:

<dependency>
  <groupId>org.springframework.ai</groupId>
  <artifactId>spring-ai-starter-model-bedrock</artifactId>
</dependency>

or to your Gradle build.gradle build file.

dependencies {
    implementation 'org.springframework.ai:spring-ai-starter-model-bedrock'
}
Refer to the Dependency Management section to add the Spring AI BOM to your build file.

Enable Cohere Embedding Support

By default, the Cohere embedding model is disabled. To enable it, set the spring.ai.model.embedding property to bedrock-cohere in your application configuration:

spring.ai.model.embedding=bedrock-cohere

Alternatively, you can use Spring Expression Language (SpEL) to reference an environment variable:

# In application.yml
spring:
  ai:
    model:
      embedding: ${AI_MODEL_EMBEDDING}
# In your environment or .env file
export AI_MODEL_EMBEDDING=bedrock-cohere

You can also set this property using Java system properties when starting your application:

java -Dspring.ai.model.embedding=bedrock-cohere -jar your-application.jar

Embedding Properties

The prefix spring.ai.bedrock.aws is the property prefix to configure the connection to AWS Bedrock.

Property Description Default

spring.ai.bedrock.aws.region

AWS region to use.

us-east-1

spring.ai.bedrock.aws.access-key

AWS access key.

-

spring.ai.bedrock.aws.secret-key

AWS secret key.

-

spring.ai.bedrock.aws.profile.name

AWS profile name.

-

spring.ai.bedrock.aws.profile.credentials-path

AWS credentials file path.

-

spring.ai.bedrock.aws.profile.configuration-path

AWS config file path.

-

Enabling and disabling of the embedding auto-configurations are now configured via top level properties with the prefix spring.ai.model.embedding.

To enable, spring.ai.model.embedding=bedrock-cohere (It is enabled by default)

To disable, spring.ai.model.embedding=none (or any value which doesn’t match bedrock-cohere)

This change is done to allow configuration of multiple models.

The prefix spring.ai.bedrock.cohere.embedding (defined in BedrockCohereEmbeddingProperties) is the property prefix that configures the embedding model implementation for Cohere.

Property

Description

Default

spring.ai.model.embedding

Enable or disable support for Cohere

bedrock-cohere

spring.ai.bedrock.cohere.embedding.enabled (Removed and no longer valid)

Enable or disable support for Cohere

false

spring.ai.bedrock.cohere.embedding.model

The model id to use. See the CohereEmbeddingModel for the supported models.

cohere.embed-multilingual-v3

spring.ai.bedrock.cohere.embedding.options.input-type

Prepends special tokens to differentiate each type from one another. You should not mix different types together, except when mixing types for search and retrieval. In this case, embed your corpus with the search_document type and embedded queries with type search_query type.

SEARCH_DOCUMENT

spring.ai.bedrock.cohere.embedding.options.truncate

Specifies how the API handles inputs longer than the maximum token length. If you specify LEFT or RIGHT, the model discards the input until the remaining input is exactly the maximum input token length for the model.

NONE

When accessing Cohere via Amazon Bedrock, the functionality of truncating is not available. This is an issue with Amazon Bedrock. The Spring AI class BedrockCohereEmbeddingModel will truncate to 2048 character length, which is the maximum supported by the model.

Look at the CohereEmbeddingModel for other model IDs. Supported values are: cohere.embed-multilingual-v3 and cohere.embed-english-v3. Model ID values can also be found in the AWS Bedrock documentation for base model IDs.

All properties prefixed with spring.ai.bedrock.cohere.embedding.options can be overridden at runtime by adding a request specific Runtime Options to the EmbeddingRequest call.

Runtime Options

The BedrockCohereEmbeddingOptions.java provides model configurations, such as input-type or truncate.

On start-up, the default options can be configured with the BedrockCohereEmbeddingModel(api, options) constructor or the spring.ai.bedrock.cohere.embedding.options.* properties.

At runtime you can override the default options by adding new, request-specific, options to the EmbeddingRequest call. For example to override the default input type for a specific request:

EmbeddingResponse embeddingResponse = embeddingModel.call(
    new EmbeddingRequest(List.of("Hello World", "World is big and salvation is near"),
        BedrockCohereEmbeddingOptions.builder()
        .inputType(InputType.SEARCH_DOCUMENT)
        .build()));

Sample Controller

Create a new Spring Boot project and add the spring-ai-starter-model-bedrock to your pom (or gradle) dependencies.

Add a application.properties file, under the src/main/resources directory, to enable and configure the Cohere Embedding model:

spring.ai.bedrock.aws.region=eu-central-1
spring.ai.bedrock.aws.access-key=${AWS_ACCESS_KEY_ID}
spring.ai.bedrock.aws.secret-key=${AWS_SECRET_ACCESS_KEY}

spring.ai.model.embedding=bedrock-cohere
spring.ai.bedrock.cohere.embedding.options.input-type=search-document
replace the regions, access-key and secret-key with your AWS credentials.

This will create a BedrockCohereEmbeddingModel implementation that you can inject into your class. Here is an example of a simple @Controller class that uses the chat model for text generations.

@RestController
public class EmbeddingController {

    private final EmbeddingModel embeddingModel;

    @Autowired
    public EmbeddingController(EmbeddingModel embeddingModel) {
        this.embeddingModel = embeddingModel;
    }

    @GetMapping("/ai/embedding")
    public Map embed(@RequestParam(value = "message", defaultValue = "Tell me a joke") String message) {
        EmbeddingResponse embeddingResponse = this.embeddingModel.embedForResponse(List.of(message));
        return Map.of("embedding", embeddingResponse);
    }
}

Manual Configuration

The BedrockCohereEmbeddingModel implements the EmbeddingModel and uses the Low-level CohereEmbeddingBedrockApi Client to connect to the Bedrock Cohere service.

Add the spring-ai-bedrock dependency to your project’s Maven pom.xml file:

<dependency>
    <groupId>org.springframework.ai</groupId>
    <artifactId>spring-ai-bedrock</artifactId>
</dependency>

or to your Gradle build.gradle build file.

dependencies {
    implementation 'org.springframework.ai:spring-ai-bedrock'
}
Refer to the Dependency Management section to add the Spring AI BOM to your build file.

Next, create an BedrockCohereEmbeddingModel and use it for text embeddings:

var cohereEmbeddingApi =new CohereEmbeddingBedrockApi(
		CohereEmbeddingModel.COHERE_EMBED_MULTILINGUAL_V1.id(),
		EnvironmentVariableCredentialsProvider.create(), Region.US_EAST_1.id(), new JsonMapper());


var embeddingModel = new BedrockCohereEmbeddingModel(this.cohereEmbeddingApi);

EmbeddingResponse embeddingResponse = this.embeddingModel
	.embedForResponse(List.of("Hello World", "World is big and salvation is near"));

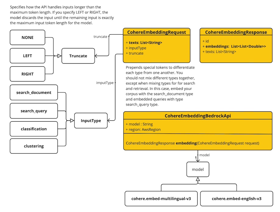
Low-level CohereEmbeddingBedrockApi Client

The CohereEmbeddingBedrockApi provides is lightweight Java client on top of AWS Bedrock Cohere Command models.

Following class diagram illustrates the CohereEmbeddingBedrockApi interface and building blocks:

bedrock cohere embedding low level api

The CohereEmbeddingBedrockApi supports the cohere.embed-english-v3 and cohere.embed-multilingual-v3 models for single and batch embedding computation.

Here is a simple snippet how to use the api programmatically:

CohereEmbeddingBedrockApi api = new CohereEmbeddingBedrockApi(
		CohereEmbeddingModel.COHERE_EMBED_MULTILINGUAL_V1.id(),
		EnvironmentVariableCredentialsProvider.create(),
		Region.US_EAST_1.id(), new JsonMapper());

CohereEmbeddingRequest request = new CohereEmbeddingRequest(
		List.of("I like to eat apples", "I like to eat oranges"),
		CohereEmbeddingRequest.InputType.search_document,
		CohereEmbeddingRequest.Truncate.NONE);

CohereEmbeddingResponse response = this.api.embedding(this.request);